网站首页
关于我们
公司概况
发展历程
企业文化
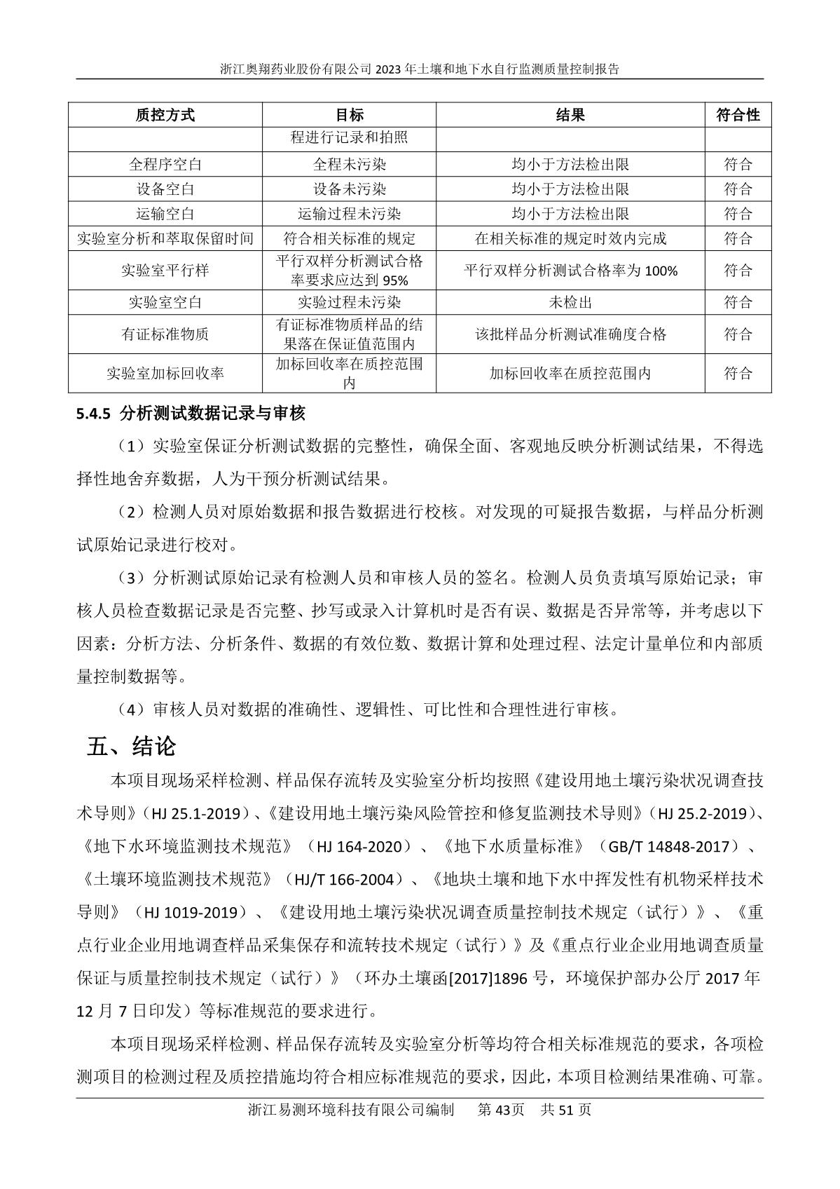
生产质量
环保健康安全
企业责任
产品与服务
产品中心
研发与开发
CDMO
业务布局
新闻资讯
公司动态
医药健康
行业资讯
投资者关系
实时行情
信息披露
人力资源
热门职位
校园招聘
薪酬福利
猎聘招聘
开云online(中国)
中文版
English
日本語
开云网页版页面土壤和地下水自行监测报告2023
发布时间:
2023-12-29
相关新闻
筑牢安全防线 | 2025年奥翔药业成功举行乙腈泄漏火灾事故综合应急演练
2025-11-11
奥翔药业2025届校园招聘
2024-10-07
消防比武
2024-06-29
分享到